辽宁医药职业学院医学相关类在线精品开放课程建设服务项目成交公告
2022年10月08日 15:34 来源:中国政府采购网 【打印】 【显示公告概要】
一、项目编号:LNJC20220906001(招标文件编号:LNJC20220906001)
二、项目名称:辽宁医药职业学院医学相关类在线精品开放课程建设服务项目
三、中标(成交)信息
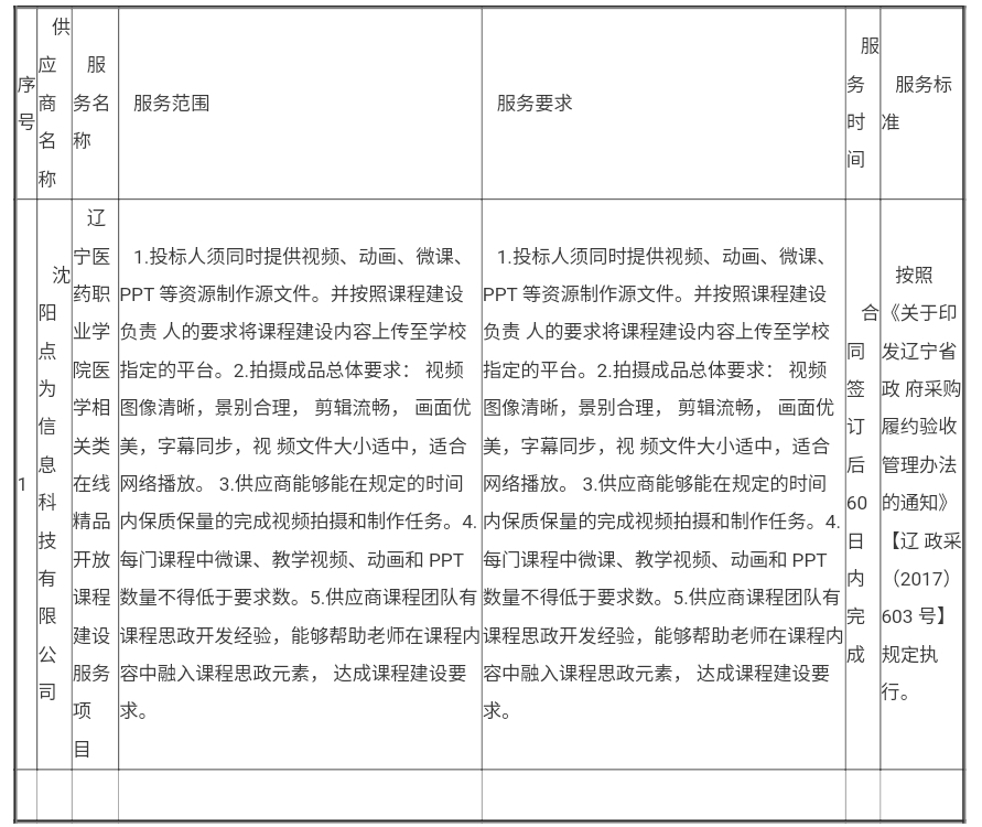
供应商名称:沈阳点为信息科技有限公司
供应商地址:辽宁省沈阳市皇姑区蒲河街7号B座2号楼421室
中标(成交)金额:49.4500000(万元)
四、主要标的信息

五、评审专家(单一来源采购人员)名单:
王瑞、赵春雷、董航
六、代理服务收费标准及金额:
本项目代理费收费标准:参照国家发展计划委员会《计价格[2002]1980号》、发改办价格[2003]857号文件规定,招标代理机构向中标人收取中标服务费,不足9000.00元按9000.00元收取。
本项目代理费总金额:0.9000000 万元(人民币)
七、公告期限
自本公告发布之日起1个工作日。
八、其它补充事宜
无。
九、凡对本次公告内容提出询问,请按以下方式联系。
1.采购人信息
名 称:辽宁医药职业学院
地址:辽宁省沈阳市苏家屯区乔松路2号
联系方式:024-29825352
2.采购代理机构信息
名 称:辽宁金昌建设工程咨询有限公司
地 址:辽宁省沈阳市和平区太原北街12号华鹏商务大厦 809
联系方式:024-22825609
3.项目联系方式
项目联系人:李畅
电 话: 024-22825609