辽宁医药职业学院2023级新生健康检查采购项目成交公告
2023年08月22日 17:09 来源:中国政府采购网 【打印】 【显示公告概要】
一、项目编号:LNJC20230804001(招标文件编号:LNJC20230804001)
二、项目名称:辽宁医药职业学院2023级新生健康检查采购项目
三、中标(成交)信息
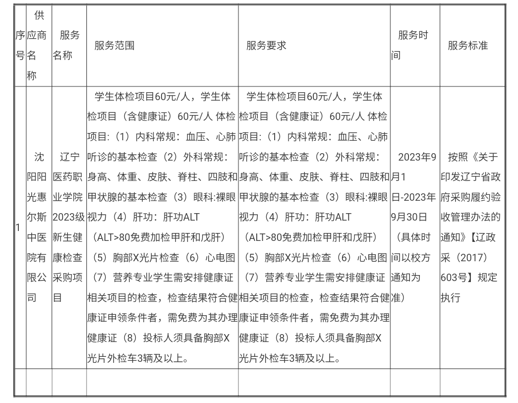
供应商名称:沈阳阳光惠尔斯中医院有限公司
供应商地址:辽宁省沈阳市大东区北顺城路188号
中标(成交)金额:0.0022000(万元)
四、主要标的信息

五、评审专家(单一来源采购人员)名单:
孙胜钧、邸刚、孙明远
六、代理服务收费标准及金额:
本项目代理费收费标准:参照国家发展计划委员会《计价格[2002]1980号》、发改办价格[2003]857号文件规定,招标代理机构向成交供应商收取中标服务费。本项目代理费为人民币6,000.00元
本项目代理费总金额:0.6000000 万元(人民币)
七、公告期限
自本公告发布之日起1个工作日。
八、其它补充事宜
本项目成交金额为22元/人。
九、凡对本次公告内容提出询问,请按以下方式联系。
1.采购人信息
名 称:辽宁医药职业学院
地址:辽宁省沈阳市苏家屯区乔松路2号
联系方式:王老师、024-29825352
2.采购代理机构信息
名 称:辽宁金昌建设工程咨询有限公司
地 址:辽宁省沈阳市和平区太原北街12号华鹏商务大厦809
联系方式:李宇、024-22825609
3.项目联系方式
项目联系人:李宇
电 话: 024-22825609